
你的位置:江南百景图官方下载app > 新闻动态 > 被前公司要求48小时内删除!她回应了目前,邓紫棋创作音乐作品的权利归属问题,正在香港进行诉讼中。
采写_本刊记者 钟欣 实习生 黄晓佳
6月18日,在蜂鸟音乐发布严正声明,要求邓紫棋在48小时内删除侵权歌曲之后,邓紫棋发布声明回应,称此次重录严格依据我国的法定许可,因此不会下架歌曲。同时,她要求蜂鸟音乐给她结算6年8个月的合法版税以及解约前6个月的合法劳务费。
邓紫棋回应。
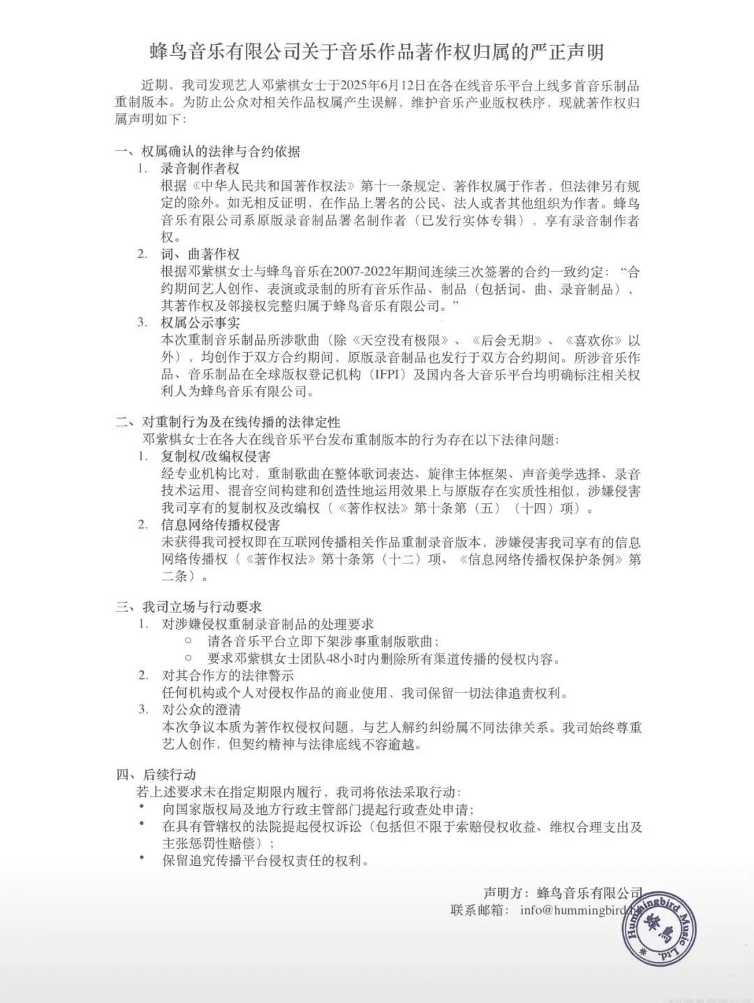
此前,针对邓紫棋近日发布的重录专辑《I AM GLORIA》,蜂鸟音乐发布关于音乐作品著作权归属的严正声明,称发现艺人邓紫棋女士于2025年6月12日在各在线音乐平台上线多首音乐制品重制版本,所涉歌曲(除《天空没有极限》《后会无期》《喜欢你》以外)均创作于双方合约期间,原版录音制品也发行于双方合约期间。所涉音乐作品、音乐制品在全球版权登记机构(IFPI)及国内各大音乐平台均明确标注相关权利人为蜂鸟音乐有限公司。
蜂鸟音乐表示,邓紫棋女士在各大在线音乐平台发布重制版本的行为存在侵害复制权/改编权、信息网络传播权的法律问题,要求各音乐平台立即下架涉事重制版歌曲,要求邓紫棋女士团队48小时内删除所有渠道传播的侵权内容。若上述要求未在指定期限内履行,将依法采取行动。(邓紫棋被指侵权!蜂鸟音乐要求其48小时内删除重录歌曲)
蜂鸟音乐发声明。
同日下午,邓紫棋所属公司对该声明作出回应,称根据我国《著作权法》第四十二条第二款规定的法定许可,合法有效翻录了相关歌曲,不存在侵犯复制权和改编权的问题。邓紫棋创作音乐作品的信息网络传播权等权利,早在其14岁时候(与蜂鸟签约之前)就委托集体管理组织(CASH,香港作曲家及作词家协会)管理,且与蜂鸟的合约也注明CASH所管理权利不属于蜂鸟,不存在侵犯信息网络传播权的问题。同时,提供了CASH对其拥有公开播放版权的确认函。
目前,邓紫棋创作音乐作品的权利归属问题,正在香港进行诉讼中。
邓紫棋所属公司回应。
CASH确认邓紫棋(邓诗颖)转让其公开播放权予该协会。
此外,邓紫棋还在回应中向蜂鸟音乐追讨合法版税及劳务费。她表示,既然蜂鸟音乐在声明中提到法律底线和契约精神,“那么,可否请蜂鸟音乐先结算给我自2018年10月起,6年8个月间,我所有的合法版税呢?还有我2019年解约前6个月左右的合法劳务费至今也是还没收到的,能否先结算给我呢?”
邓紫棋。
南都此前报道(6年无版税终迎合法重录!邓紫棋发长文讲述与前公司版权纠葛),6月12日,邓紫棋在社交平台宣布《I AM GLORIA》重录专辑全网上线,并发长文自述重录专辑的缘由,以及其与前公司长达超过6年的版权纠纷,称已超过6年没有收到自己旧歌的版税。
6月12日,邓紫棋官宣重录专辑《I AM GLORIA》上线。
邓紫棋在长文中表示,此次重录专辑,源自其法律团队终于找到了明确的法律依据,她得以合法重录旧作并上架全球平台,进行公开播放。
她透露,真正让她能够合法将重录版本进行全球上架并公播的关键一步,在于她14岁那年“只因觉得酷”而加入了CASH(香港作曲家及作词家协会)的举动。由于加入了CASH,所有她创作的歌曲,其“公开表演”“广播”“网络传播”等权利都已交由该协会代为管理,而不属于前公司。因此,即使旧作的著作权归属仍有争议,其传播权等公开播放的权利仍属于她自己。
《I AM GLORIA》专辑封面。
据了解,邓紫棋与前公司蜂鸟音乐合作达13年,自2019年以来纠纷不断。
2019年3月7日,邓紫棋单方面宣布因蜂鸟音乐严重违约在先,而终止与其的独家经理人合约。当时蜂鸟音乐回应,公司与邓紫棋的合约依然继续有效直至2022年,不接受其所作出的终止合约声明。
同年,双方互诉违约,对簿公堂。邓紫棋表示,由于蜂鸟音乐就她所创作的歌曲和歌词的版权作出了虚假陈述,她才被迫签署了作曲家和歌手的合约。此外,她还指出蜂鸟音乐在未经其同意的情况下,擅自在香港和内地申请将“G.E.M.”和“邓紫棋”注册为商标。
2020年,邓紫棋发文谈到自己的创作歌曲《句号》时喊话前公司:“多年来你一直告诉我,没有你我什么都不能做,我只是一个商品,甚至在我不知道的情况下我的名字就被注册成商标。到我离开以后,我作为我以前写过的所有作品的原作者,版权却还需要透过诉讼希望争取回来......我真的不是你手中的商品,没有你我还是可以,而且我更加绽放了。”
2024年1月,蜂鸟音乐发布声明,称拥有《泡沫》《我的秘密》《多远都要在一起》等103首邓紫棋作品的独家版权,未经其许可,禁止任何单位或个人将所列音乐作品用作翻唱、复制、演出、网络传播以及其他商业性用途。
本文图片来源于网络
Powered by 江南百景图官方下载app @2013-2022 RSS地图 HTML地图